Instance Verification Kit (IVK)

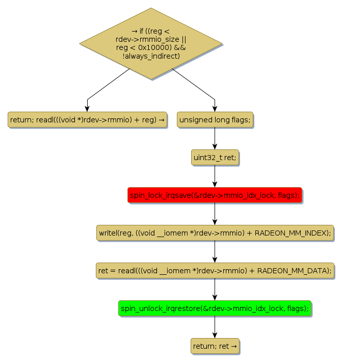
spin lock @ [72278+47+/linux-3.19-rc1/drivers/gpu/drm/radeon/radeon.h]
Instance Signature: mmio_idx_lock

The Matching Pair Graph:


Function Name
Control Flow Graph (CFG)
Events Flow Graph (EFG)
Source Correspondence
r100_mm_rreg [71931+12+/linux-3.19-rc1/drivers/gpu/drm/radeon/radeon.h]